重磅!《中华人民共和国医师法》今起实施,一图读懂其中的中医药内容
文|本报记者张梦雪 图、视频|徐婧
去年8月20日,十三届全国人大常委会第三十次会议表决通过了《中华人民共和国医师法》,从今天(3月1日)起正式开始施行,原《中华人民共和国执业医师法》将同时废止。医师法为保障医师合法权益,规范医师执业行为,加强医师队伍建设,实施健康中国战略提供有效法律保障。其中明确,国家采取措施,完善中医西医相互学习的教育制度,培养高层次中西医结合人才和能够提供中西医结合服务的全科医生。
《中华人民共和国医师法》规定,以师承方式学习中医满三年,或者经多年实践医术确有专长的,经县级以上人民政府卫生健康主管部门委托的中医药专业组织或者医疗卫生机构考核合格并推荐,可以参加中医医师资格考试。以师承方式学习中医或者经多年实践,医术确有专长的,由至少二名中医医师推荐,经省级人民政府中医药主管部门组织实践技能和效果考核合格后,即可取得中医医师资格及相应的资格证书。相关考试、考核办法,由国务院中医药主管部门拟订,报国务院卫生健康主管部门审核、发布。
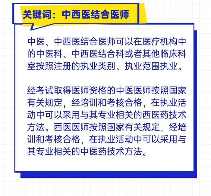
《中华人民共和国医师法》要求,中医、中西医结合医师可以在医疗机构中的中医科、中西医结合科或者其他临床科室按照注册的执业类别、执业范围执业。医师经相关专业培训和考核合格,可以增加执业范围。法律、行政法规对医师从事特定范围执业活动的资质条件有规定的,从其规定。经考试取得医师资格的中医医师按照国家有关规定,经培训和考核合格,在执业活动中可以采用与其专业相关的西医药技术方法。西医医师按照国家有关规定,经培训和考核合格,在执业活动中可以采用与其专业相关的中医药技术方法。
《中华人民共和国医师法》明确,执业医师个体行医,须经注册后在医疗卫生机构中执业满五年;但是,依照本法第十一条第二款规定取得中医医师资格的人员,按照考核内容进行执业注册后,即可在注册的执业范围内个体行医。
此外,国家建立公共卫生与临床医学相结合的人才培养机制,通过多种途径对临床医师进行疾病预防控制、突发公共卫生事件应对等方面业务培训,对公共卫生医师进行临床医学业务培训,完善医防结合和中西医协同防治的体制机制。







还有更简洁的视频版供你学习!
编辑 | 徐婧
审核 | 马骏 朱蕗鋆
来源 | 中国中医药报官方号

京公网安备11010602050067